S
teward
分享是一種喜悅、更是一種幸福
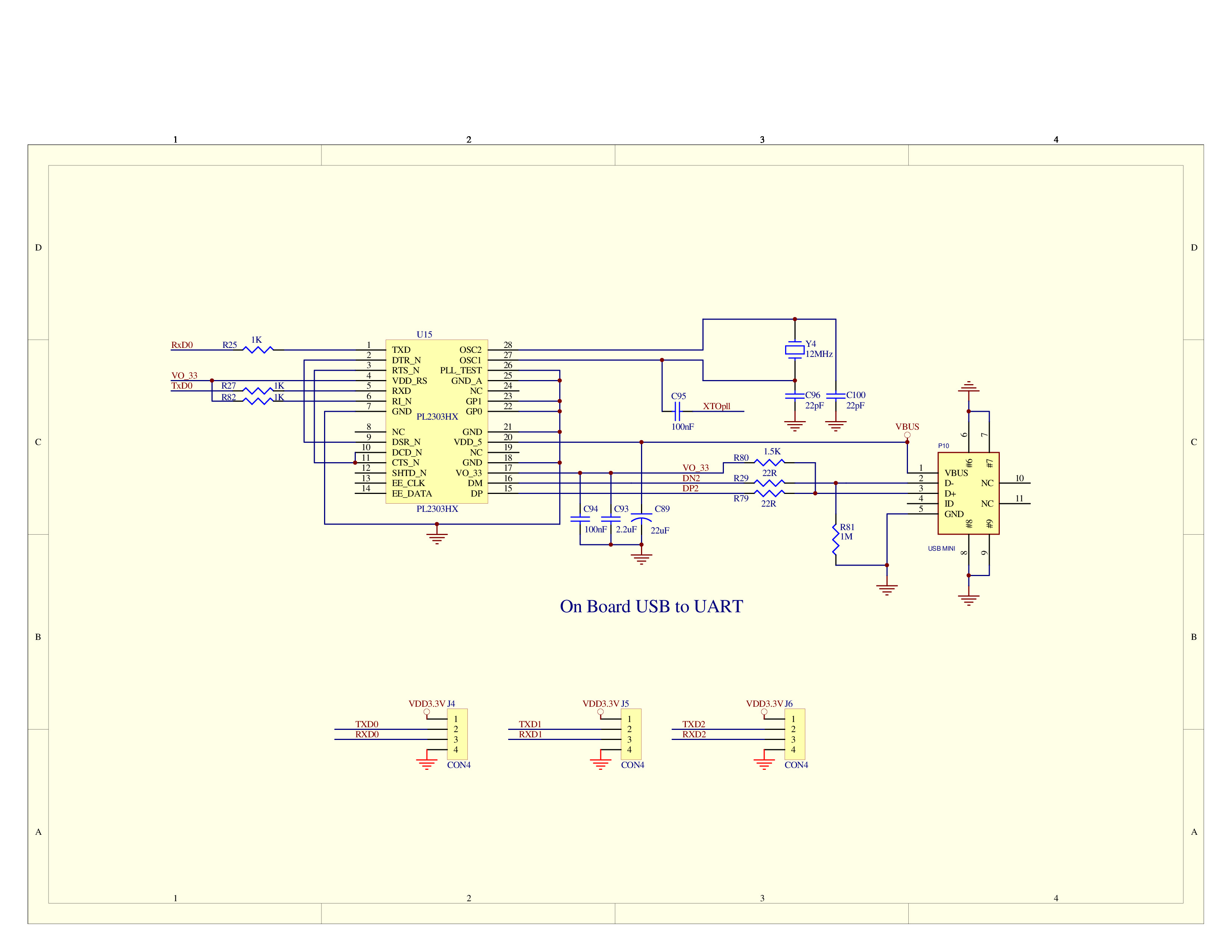
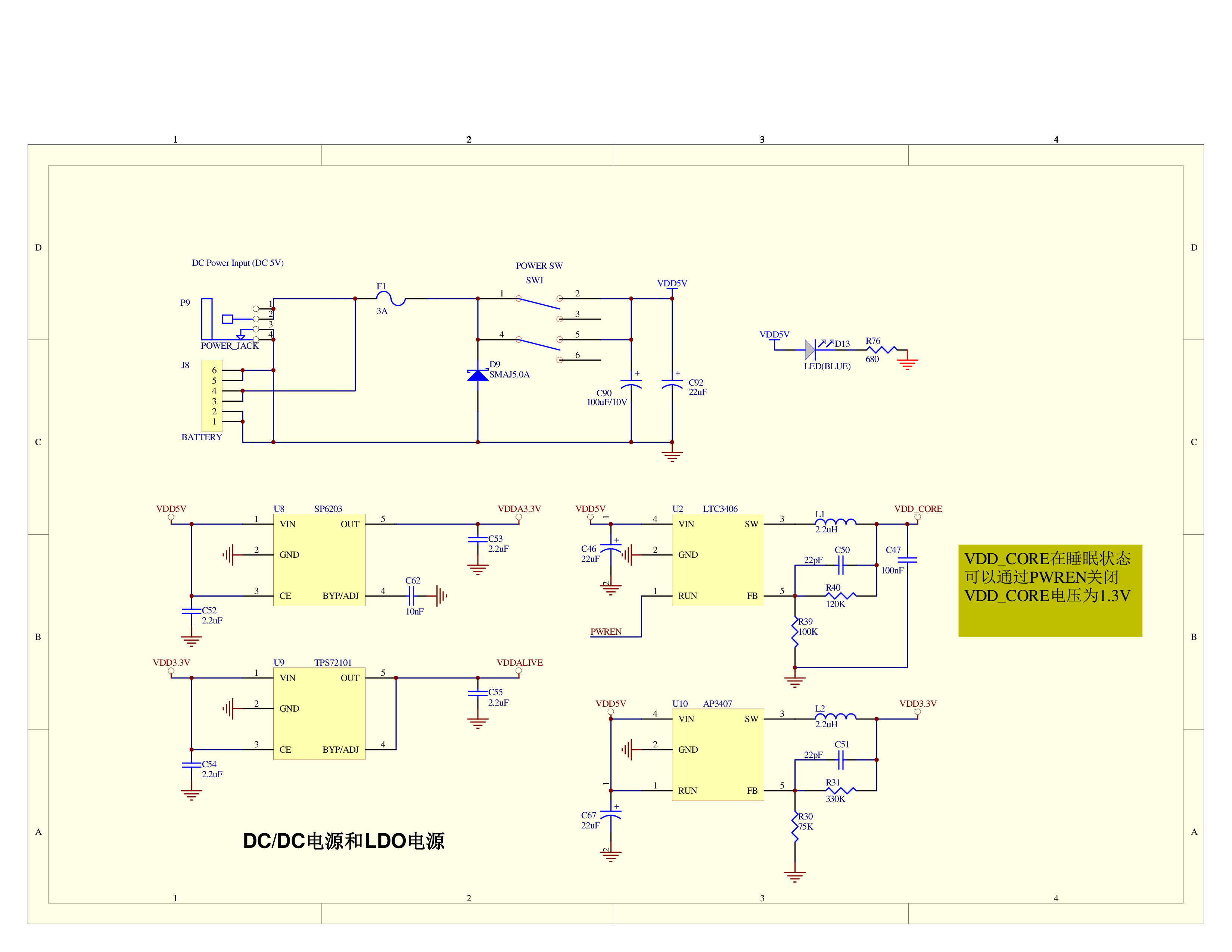
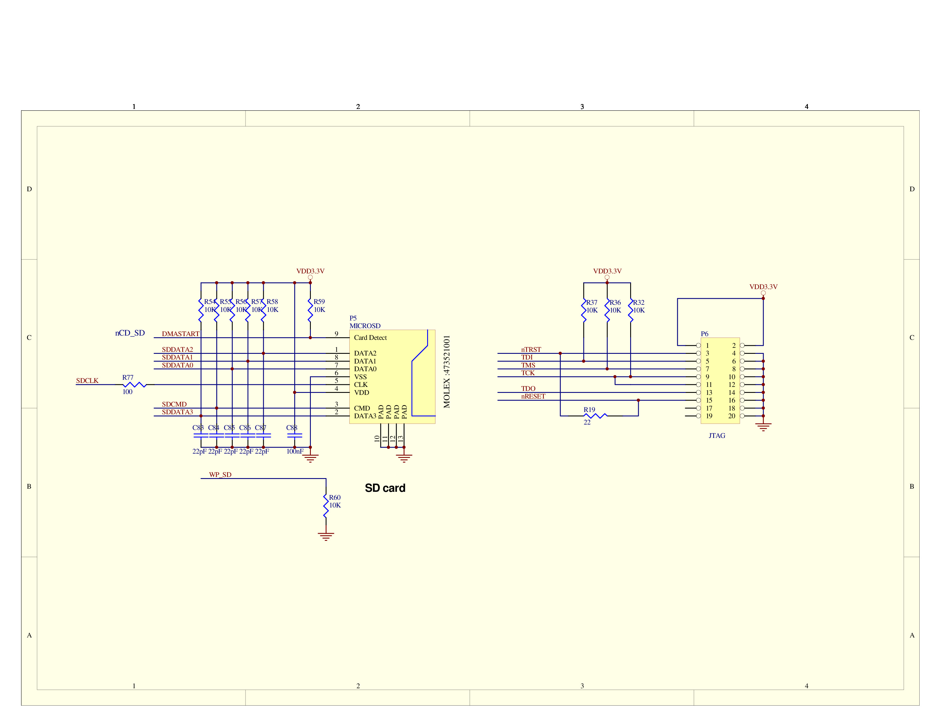
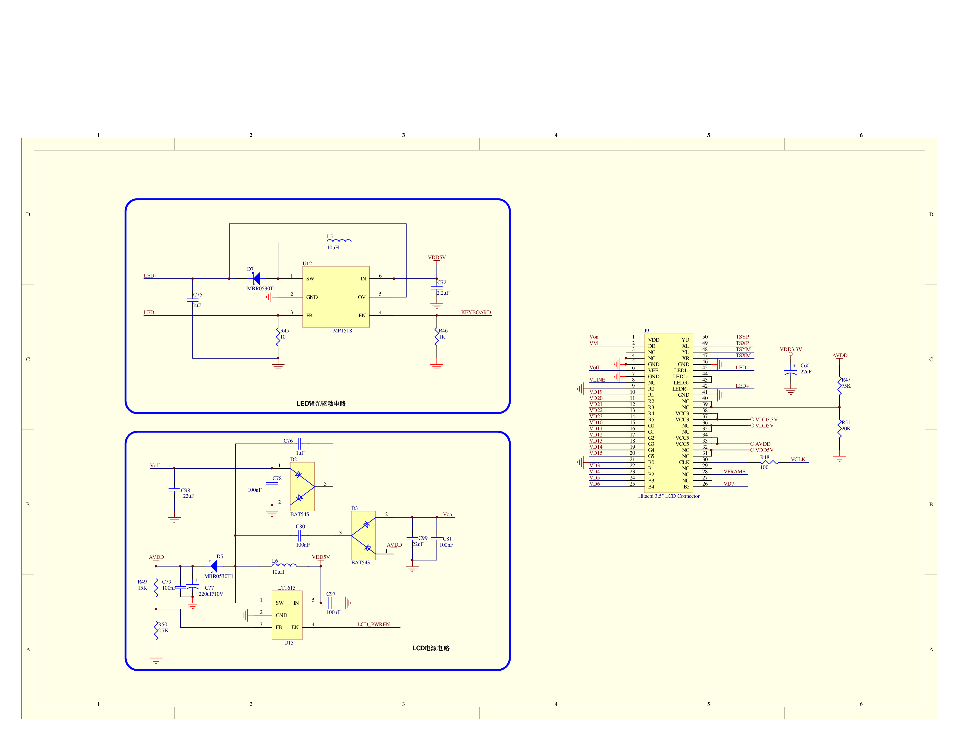
微處理器
- Samsung S3C2440 (JZ2440) -
電路圖