S
teward
分享是一種喜悅、更是一種幸福
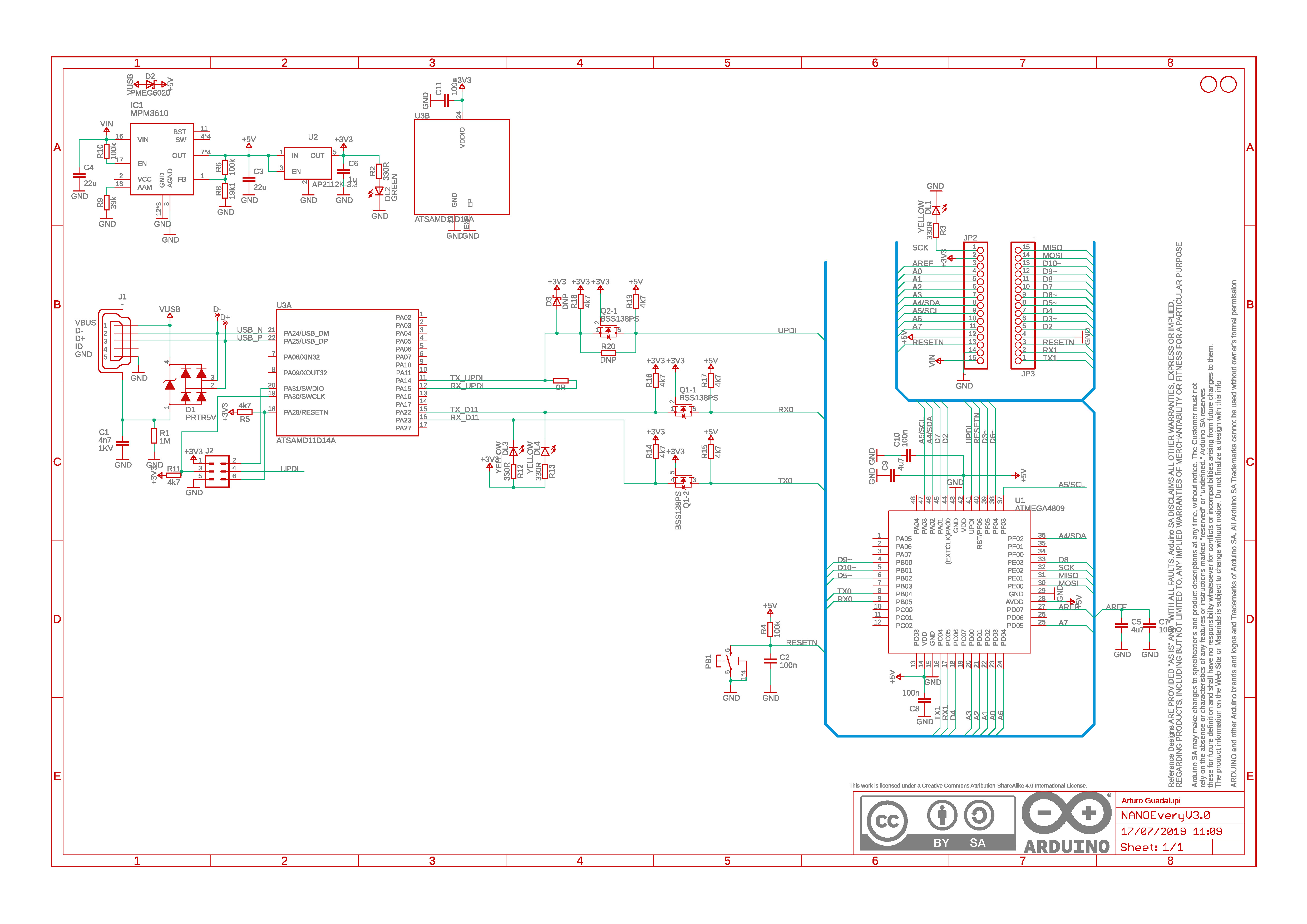
微處理器
- Microchip ATMega4809 (Arduino Nano Every) -
Schematic
參考資訊:
https://content.arduino.cc/assets/NANOEveryV3.0_sch.pdf