S
teward
分享是一種喜悅、更是一種幸福
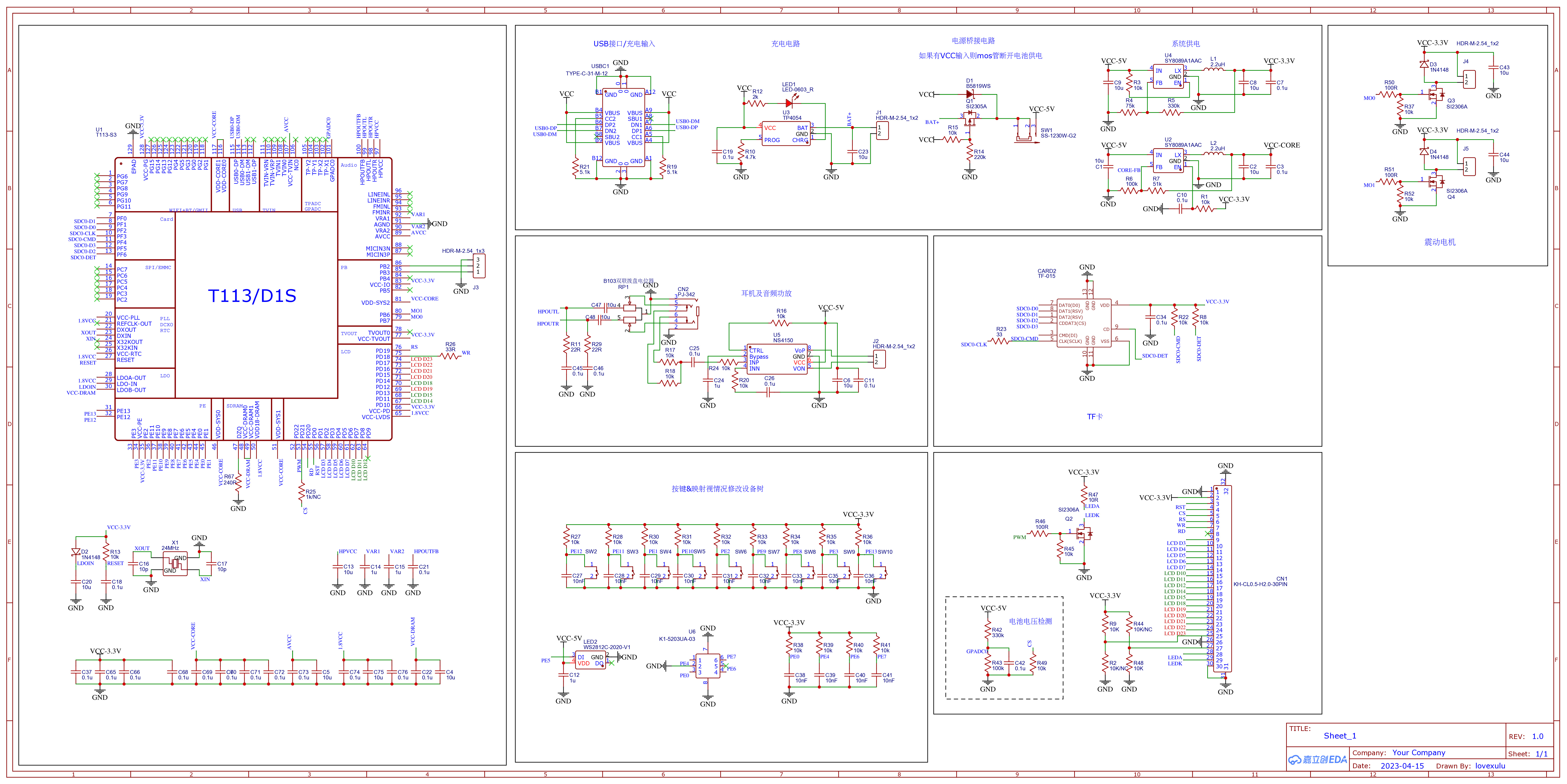
掌機
- Gaviar (小志掌機) -
電路圖(v2)