掌機 - Gaviar (小志掌機) - 電路改進



CPU電路


充電電路


供電電路


建議把CTRL拉到GPIO,方便用來控制雜音


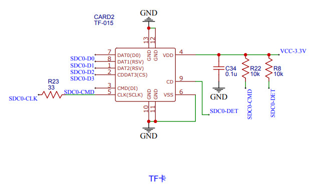
MicroSD訊號沒有上拉電阻,因此,要注意PCB線長


GPIO都拉到獨立GPIO使用,避免鬼鍵問題,不過,可以使用晶片內部的提昇電阻,這樣可以減少電阻拉線


背光建議使用IC,避免壓降問題,屏使用RGB-565,建議找有TE(FRAME)的屏,這樣可以有效控制閃屏問題